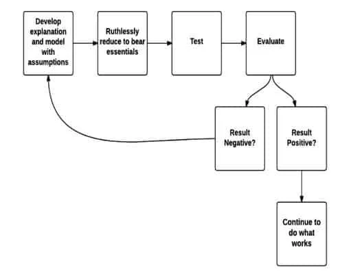
The other day I shared my thoughts on E.O. Wilson’s quote, you know the one where he writes “We are drowning in information while starving for wisdom. The world henceforth will be run by synthesizers, people able to put together the right information at the right time, think critically about it, and make important choices wisely.”Here’s a link to it in case you missed it. Anyways… one of the problem sets that we work really hard on solving here at MO is to cut through all the gross noise — and there’s A LOT of it — in order to tease out the valuable signal. You know, separate the wheat from chaff, synthesize the goods, and all that.This requires something that we call Ruthless Reductionism, which is really just a fancy way of saying “we work tirelessly to cut away the fat from our process and only use the effective essentials”. In visual form, the process looks like this.
Victor Sperandeo, one of the Trading Greats of the 70’s/80’s era and author of the fantastic book “Trader Vic”, also wrote about the importance of focusing on essentials. Here’s Vic in his own words (emphasis by me):
“If I had to reduce all the components of my methods to a single phrase, it would be thinking in essentials.
“It’s not necessarily how much you know, but the truth and quality of what you know that counts. Every week in Barron’s there are dozens of pages of fine print summarizing the week’s activities in stocks, bonds, commodities, options, and so forth. There is so much information that to process all of it, and make sense out of it, is a task beyond any genius’s mental capacity.
“One way to narrow down the data is to specialize in one or two areas. Another way is to use computers to do a lot of the sorting out for you. But no matter how you reduce the data, the key to processing information is the ability to abstract the essential information from the bounty of data produced each day.
“To do this, you have to relate the information to principles — to fundamental concepts that define the nature of the financial markets. A principle is a broad generalization that describes an unlimited number of specific events and correlates vast amounts of data. It is with principles that you can take complex market data and make it relatively simple and manageable.“
So you could say that taking complex market data and making it relatively simple and manageable is what the team and I at MO do. Not just for our own process but for fellow Operators in our Collective. Our strategies, the tools and indicators we use, the information we aim to share, is tirelessly tested for its efficacy.For it to get into our toolbox it needs to be able to make us money… We don’t aim to participate in confirmation bias or sensational prediction making here.I write all this because since we’ve opened up enrollment into our Collective this week. I wanted to share with you the research we sent out to our group over the weekend. So you can take a look for yourself to see if it’s something you may be interested in.Here’s the link to our Trifecta Report. This report is a macro chartbook that breaks down the: sentiment/positioning, technicals, and fundamentals of the main macro assets we track weekly. It consists of all the primary indicators and charts we look at each week for those markets.It’s meant to offer a quick scroll through so you don’t start the week unprepared. It goes out every Saturday along with this Stock Alerts report put together by my teammate Brandon. This report shows the most actionable technical chart setups that he’s tracking each week.And then on Sunday, I sent out this short Market Note discussing the two opposing macro forces at work in markets, currently.This is just a sampling of what goes out over the weekend. Much more is included with entry into the group. Anyways, if you’re tired of reacting to the financial new click-bate’ery and want to cut out the noise, increase some zen in your investing life, then come and trial us and see if we’re a fit.
